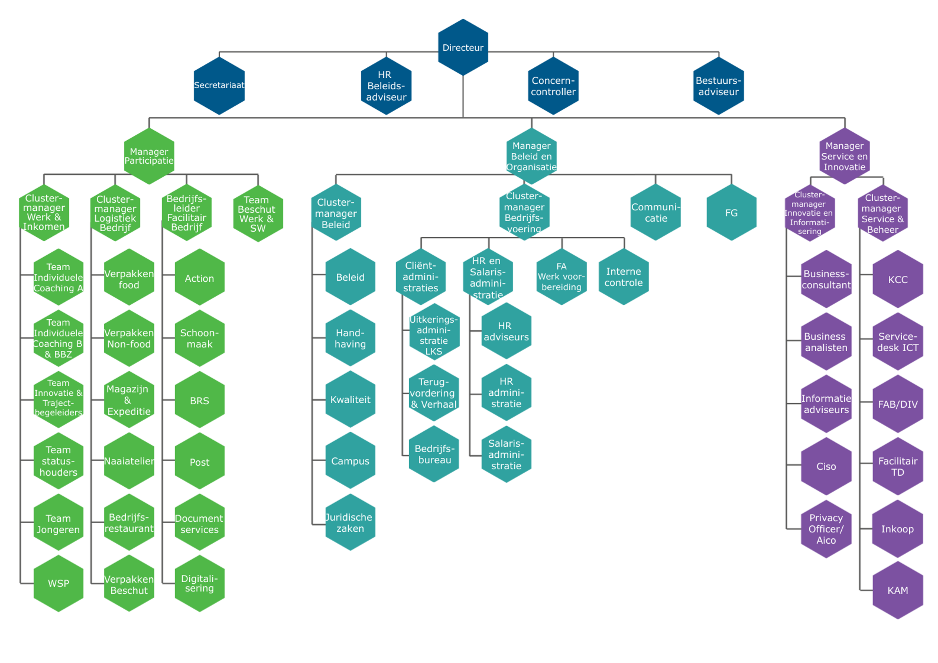
Organogram WerkSaam

Bovenaan in het Organogram staat de directie, de directie wordt ondersteund door het secretariaat, de concerncontroller, HR beleid en de bestuursadviseur. Onder de directie hangen 3 afdelingen:
- Participatie
- Beleid & Organisatie
- Service & Innovatie
De afdeling Participatie is onderverdeeld in:
- Inkomenscoaching
- Coaching
- Besluit bijstandsverlening zelfstandigen (BBZ)
- Leer-werkbedrijven
- Werkgevers advies
- Jongerenstartpunt
De afdeling Beleid & Organisatie is onderverdeeld in:
- Beleid
- Kwaliteit
- Handhaving
- Juridische zaken
- Communicatie
- Functionaris gegevensbescherming
- WerkSaam campus
- Financiële administratie
- HRM
- HR & salarisadministratie
- Uitkeringsadministratie
- Interne controle
- Bedrijfsbureau
- Werkvoorbereiding
- Terugvordering en verhaal
De afdeling Service & Innovatie is onderverdeeld in:
- Informatieadviseurs
- Business consultant
- Business analisten
- FAB
- DIV
- Inkoop & facilitair
- Technische dienst
- Klant contact centrum (KCC)
- Privacy officer / Aico
- Servicedesk ICT
- KAM